33類耗材集采來了
新模式,低價聯動大提速。
01
江西啟動帶量聯動采購
首批納入33類耗材
9月15日,江西宜春醫保局發布《江西省醫用耗材帶量價格聯動采購工作方案》(以下簡稱《工作方案》)及《關于江西省醫用耗材帶量價格聯動采購第一批帶量聯動品種擬聯動信息的公示》。

根據《工作方案》,已有省際聯盟或省級聯盟(包含市級聯盟全省執行)的集中帶量采購中選結果,而江西省未集采的部分品種,將按入帶量價格聯動采購。采購工作分批次開展,采購周期為一年。
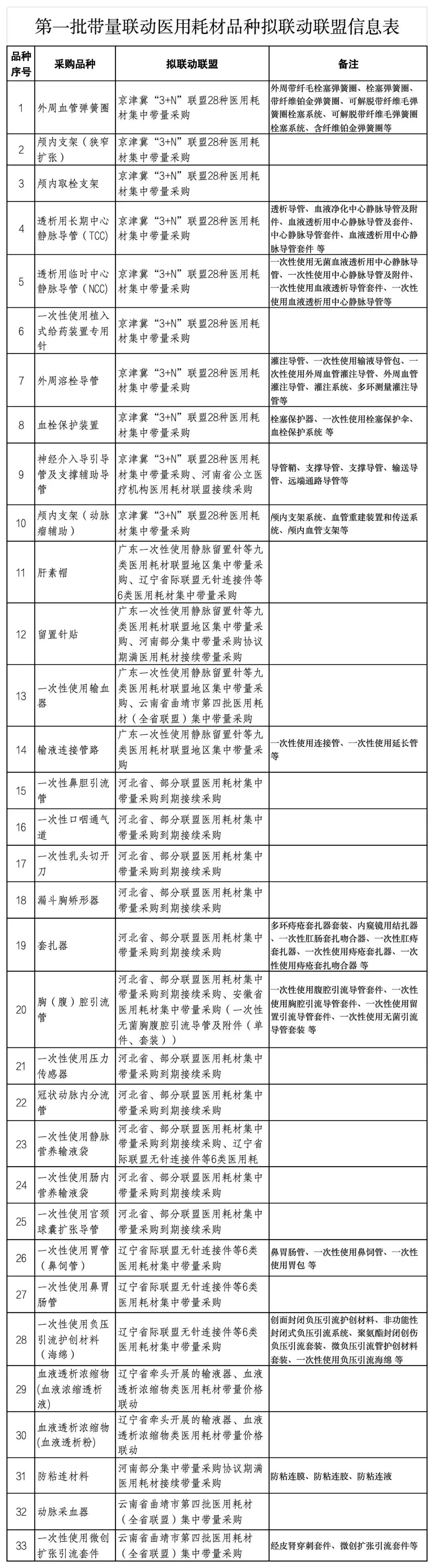
觀察來看,江西首批聯動采購主要跟蹤了京津冀“3+N”聯盟28種耗材集采、河北及部分聯盟耗材集采接續采購、廣東一次性使用靜脈留置針等九類耗材聯盟集采、遼寧省際聯盟無針連接件等6類耗材集采,以及河南、云南、安徽等地方集采項目。
對比此前發布的征求意見稿,首批聯動耗材由49類減少到33類。
具體如下:

帶量聯動采購工作流程如下:

按照集采規則,相關企業接受此前的帶量采購最低中選價即可參與到江西采購中,醫院填報采購需求量后,企業確認是否供貨。
需要注意的是,在聯動產品清單內但企業未確認產品信息及供應量的產品視為非中選產品,以該產品全國范圍內(省際、省級)集采聯盟的最低中選價格(含已產生中選結果未落地執行的價格)作為江西省掛網限價,不同意的將暫停掛網。
帶量聯動采購并不是一個新的集采模式,通過聯動其他聯盟集采價格,可實現本地耗材的快速降價。不過此前地方層面開展的帶量聯動采購,范圍相對較小,一般一次只聯動一個或幾個品類的耗材。
全國范圍來看,耗材大品種基本已全部納入集采,但各地集采進度有一定差異。
江西率先推進大范圍的耗材帶量聯動采購,將降價焦點放在了所有其他地區已降價而江西尚未降價的品類上,將在很大程度上加快集采進度。
若這一模式被更多省份采取,則集采效能將加快釋放。不過這種新的集采方式是否會被其他地區借鑒,還有待觀察。
02
低價聯動效能,持續釋放
一段時間以來,帶量聯動采購正在擴圍。
9月,云南推進第三批醫用耗材(全省聯盟)帶量聯動采購,將一次性使用負壓引流護創材料、部分止血類醫用耗材、一次性活檢針納入聯動范圍。
8月,河北針對血液透析濃縮物帶量聯動采購征求意見。
7月,廣東深圳牽頭開展血流導向密網支架省級帶量聯動采購,擬中選產品平均降幅達42.82%,最高降幅63.16%。
此外,四川資陽公示了四川省腦脊液分流系統類醫用耗材帶量聯動采購擬中選產品信息;天津公示了京津冀“3+N”聯盟動脈瘤夾類耗材帶量聯動采購項目中選結果。
國家層面此前也對帶量聯動采購模式予以支持。
《國家醫療保障局辦公室關于加強區域協同做好2024年醫藥集中采購提質擴面的通知》中明確,各省份要抓緊“補缺”,對止血材料、補片、體外診斷試劑等已有多個省份開展的品種,通過帶量價格聯動等方式納入集采范圍。
在帶量聯動快速推進之下,一省降價、多地降價的耗材價格走向將更加清晰。
好消息是,整體來看,目前正在進行中的帶量聯動集采,不再致力于推動企業不斷打破全國最低價,而只做現行低價的聯動,以縮小區域價差。
7月召開的國新辦新聞發布會上提出,按照“穩臨床、保質量、防圍標、反內卷”的原則持續推進藥品集中帶量采購改革。第十一批國采中,國家醫保局也曾直接提示各企業,“做好自身成本收益核算,科學研判市場競爭格局,堅持理性報價、誠信經營”。
反內卷方向下,耗材價格將逐步平穩落地,實現動態平衡。
【來源:賽柏藍器械】

上一篇:拒絕內卷!耗材全國聯采來了
下一篇:覆蓋22省!新一輪耗材集采啟動






