國家藥監局再出手,知名醫療器械企業被飛檢!
發布時間:2018/7/2 9:58:22
繼5月份國家藥品監督管理局對一批械企飛檢后,6月份,國家藥監局再出手,飛檢了6家械企,大有“每月一飛檢”的節奏。
昨天,國家藥品監督管理局網站發布對6家醫療器械生產企業的飛檢通報,飛檢產品包括覆膜膽道支架、主動脈覆膜支架、純鈦人工牙種植體、二氧化碳激光治療機、一次性使用弧形切割吻(縫)合器等。

通報顯示,6家企業分別位于江蘇、湖北、河北、北京等省市,其中3家處于停產狀態,另外3家發現多處一般缺陷,被要求限期整改,這其中包括南京微創。
在醫療器械GMP全面實施的背景下,國家藥監局飛檢很頻繁,監管高壓之勢顯現。
以下為飛檢通報:
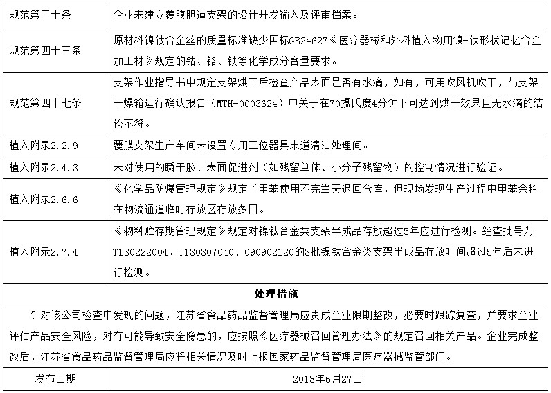
對南京微創醫學科技股份有限公司飛行檢查通報


對北京歐蒂卡潔伊隱形眼鏡制造有限公司飛行檢查通報


對北京裕恒佳科技有限公司飛行檢查通報

對河北新華口腔科技有限公司飛行檢查通報

對湖北康達醫藥開發有限公司飛行檢查通報

對江蘇錢璟醫療器械有限公司飛行檢查通報




【來源:賽柏藍器械】

相關閱讀
- 拒絕內卷!耗材全國聯采來了2025-09-16
- 14類耗材,最低價聯動2024-11-27
- 新一輪高值耗材集采或將啟動2024-03-12
- 二三類醫療器械實名制,再擴圍!2023-07-27
- 國家六部門發文,全國下半年帶量采購方向定了!2023-07-26






